【深度】特斯拉FSD越狱困局:技术承诺与监管现实的撕裂
作为一名长期关注自动驾驶产业的技术观察者,我目睹了特斯拉FSD功能在全球多个市场陷入了一场前所未有的"越狱"风波。这不是简单的技术漏洞问题,而是商业承诺、监管合规与用户权益三者之间结构性矛盾的集中爆发。
时间回溯:功能锁定与付费通道的诡异并存
追溯这轮风波的源头,需要将目光投向特斯拉FSD功能的全球化部署策略。特斯拉在多个尚未完成本地监管认证的市场采取了一种颇具争议的做法:功能处于官方锁定状态,却同步开放了付费购买通道。以韩国市场为例,2026年中国制造的ModelY已占据特斯拉在当地99.7%的销量,但这些车辆被全面禁止启用FSD功能。讽刺的是,韩国车主仍需支付约900万韩元(约合47300元人民币)才能在官方渠道购得这一功能。这种"付了钱却用不了"的诡异局面,本质上是在将监管认证风险转嫁给消费者。
关键节点:灰色市场的技术回应
当付费却无法使用的长期落差积累到临界点,灰色市场必然应运而生。波兰开发者团队推出的CAN总线接入设备成为这场风波的关键变量。该设备售价约500欧元,可接入车辆控制器网络,通过拦截信号绕过特斯拉的地理围栏与软件锁。操作门槛之低、扩散速度之快,从一个侧面印证了市场需求之强烈——据官方公告,因订单量激增,发货等待时间一度延长至20天以上。这不是个别极客的冒险行为,而是大量车主在无奈之下作出的集体选择。
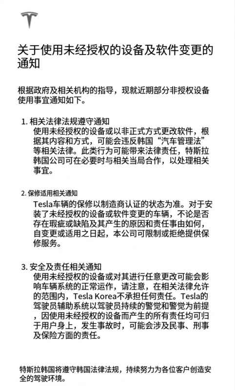
经验总结:特斯拉的分阶段反制逻辑
面对这一灰色产业链,特斯拉的反应迅速且呈现出清晰的递进逻辑。第一阶段,通过车载应用推送警告通知,说明出于安全考虑将对违规车辆禁用FSD功能,同时提示移除设备并更新软件后部分功能有望恢复。第二阶段,明确责任边界——无论违规设备是否直接造成车辆损坏,一经检测即终止整车保修资格;若引发交通事故,全部法律责任由车主自行承担。第三阶段,将此类设备定性为网络安全威胁,从系统完整性角度强化打击力度。这套组合拳的精妙之处在于,既给了车主修正机会,又划定了不可逾越的红线。
方法提炼:中国市场的极端样本
在所有应对措施中,中国市场的处理方式最为严厉。部分使用违规设备的车主被永久取消FSD使用资格,车辆系统被重置为标准Autopilot初始状态,此前支付的FSD费用也未获退还。这一极端案例具有重要的参照价值:它表明特斯拉在面对监管合规与商业利益的双重压力时,选择了不惜牺牲用户体验也要维护系统控制权的强硬立场。从企业策略角度看,这是在向整个市场传递明确信号——任何试图突破软件锁的行为都将付出不可承受的代价。
应用指导:破局之道在于监管加速
纵观全局,这场风波的本质矛盾远不止技术或安全问题。消费者为一项功能支付全额费用,却因监管认证等自身完全无法左右的因素长期无法使用,最终因寻求非合规解决方案而承担全部后果——这是整个汽车行业软件化进程中的普遍困境。业内最新动向显示,韩国相关部门正在推进引入联合国驾驶员控制辅助系统统一框架,最早可于2027年为更多车型的FSD合法使用打开通道。这意味着,推动监管认证尽快落地,让消费者真正用上已付费的功能,或许是化解这一结构性矛盾最务实的路径。对于特斯拉而言,如何在监管框架演进过程中重新平衡用户体验与风险控制,将是决定其自动驾驶商业化成败的关键课题。


